Share your thoughts...
Building a scalable event processing system? Learn key architecture patterns, scaling challenges, and solutions from real-world experience with Kafka and Apache Flink. Improve your event pipeline today!

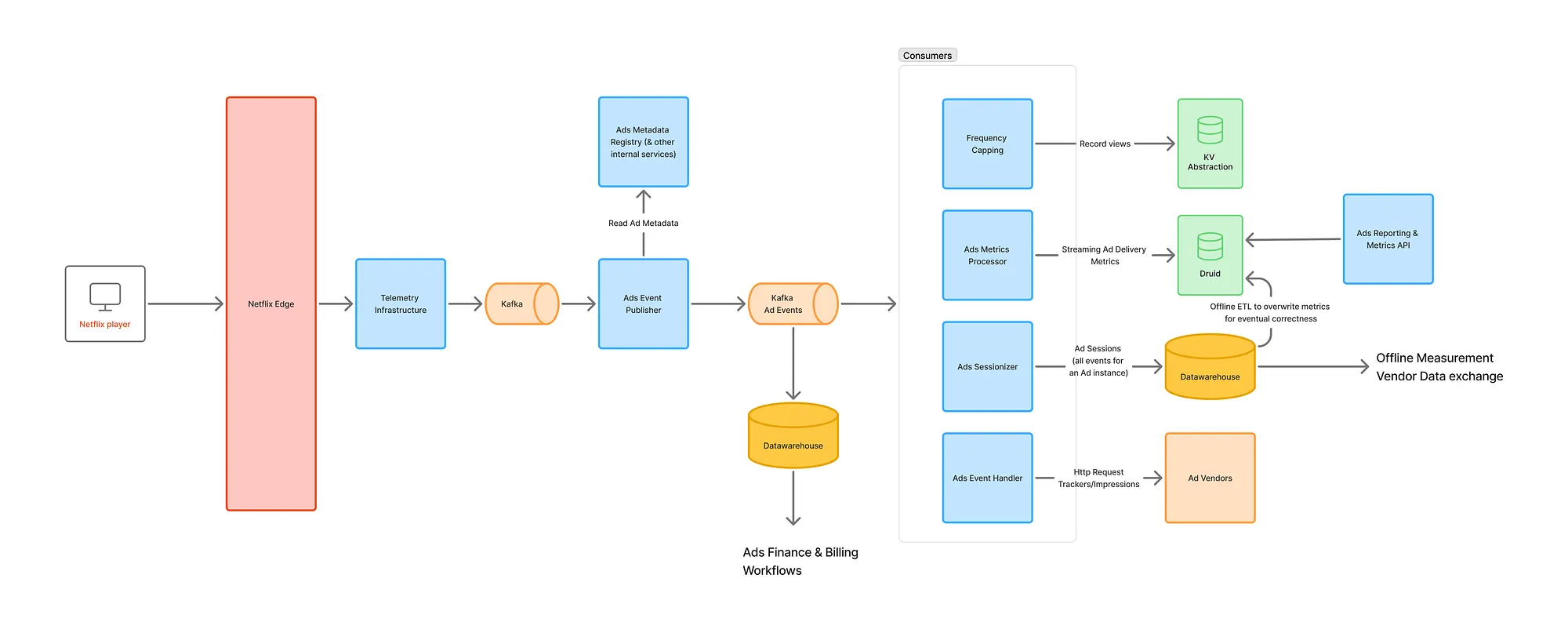
Building a scalable, fault-tolerant event processing system? Learn from our real-world experience. This post covers architecture, scaling challenges, and key takeaways for building robust event pipelines.
Unlock the power of design patterns! Learn creational, structural, and behavioral patterns with code examples. Improve code quality, reusability, and maintainability. Level up your OOP skills today!

Understand the core principles of OOP: encapsulation, abstraction, inheritance, and polymorphism. Learn how to build scalable, modular, and reusable applications with this comprehensive guide. Includes code examples!
by Akash Das
by Akash Das
by Akash Das
by Akash Das